电脑知识网4月9日消息,日前,胖东来发布《胖东来关于侵权行为的处理公示(五)》显示,微博用户“宋清辉”的言论涉嫌贬损公司品牌形象,已将此列为侵权诉讼案件之一,追责金额不低于100万。
随后,宋清辉发文回应称“死磕到底”。
8日深夜,胖东来发布”关于‘宋清辉’网络侵权的回复说明,内容多达15页,对宋清辉发布的“胖东来没有核心竞争力,只能换着花样靠流量活着”“胖东来不务正业,蹭流量却是一把高手”等言论进行事实性分析及回应。
胖东来表示,此系列言论明显逾越合法评论界限攻击胖东来创始人,引导社会公众对胖东来进行批判,恶意歪曲胖东来及其创始人做企业的经营使命、管理模式以及无偿帮扶企业、带动行业进步的初衷,将胖东来及创始人描述成与社会形成对立的形象,甚至上升至政治批判。
不仅侵犯于东来先生的人格及名誉,一定程度上形成诽谤,同时通过贬低企业形象和质疑企业经营,损害胖东来的社会评价,以诽谤性形式虚构事实,涉嫌名誉权侵权。
胖东来指出,其作为一个财经自媒体的流量博主,在短时间内连续发表多条对胖东来的负评以及贬损性言论,未尽到一个有影响力评论者的注意义务,超出合理评论的边界,影响胖东来对美好的分享和追求,对企业造成重大伤害。
基于此胖东来提出诉讼,来保证社会的真实性和社会的健康。
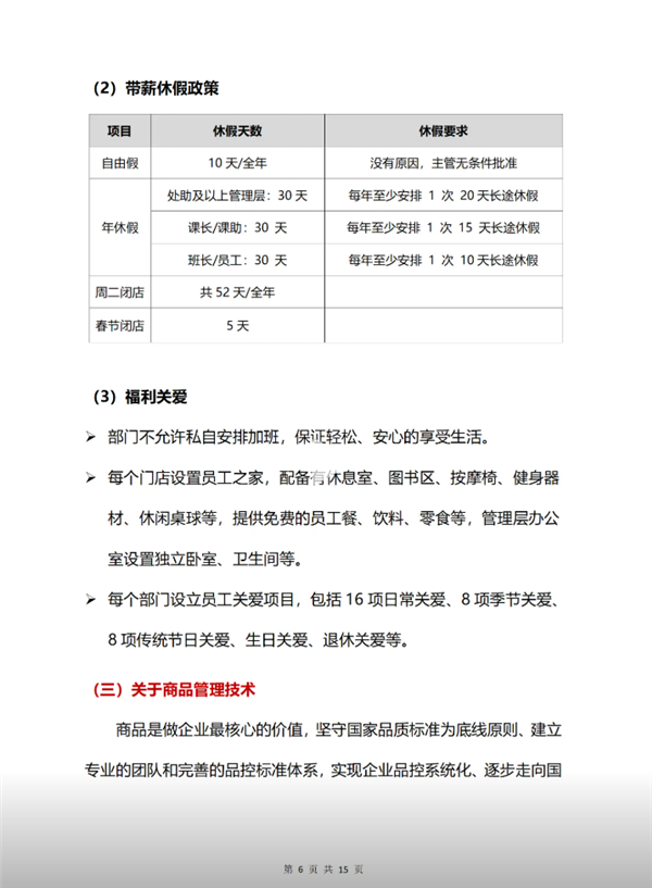
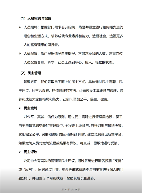
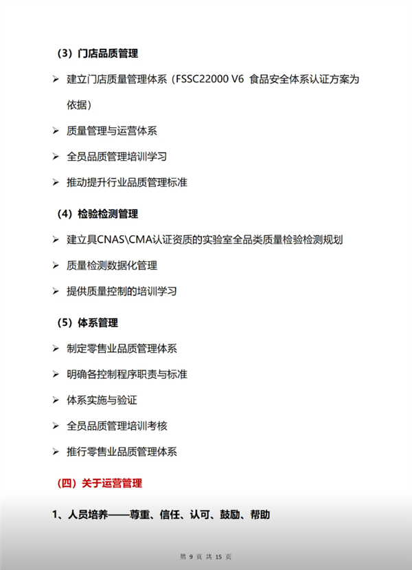
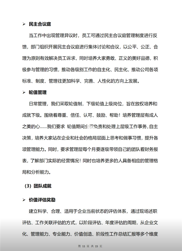
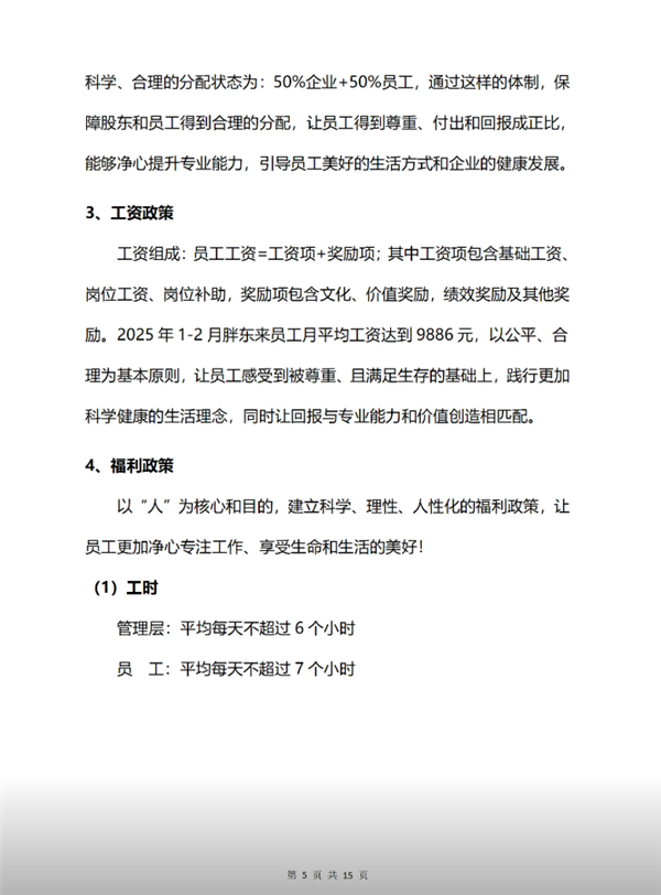
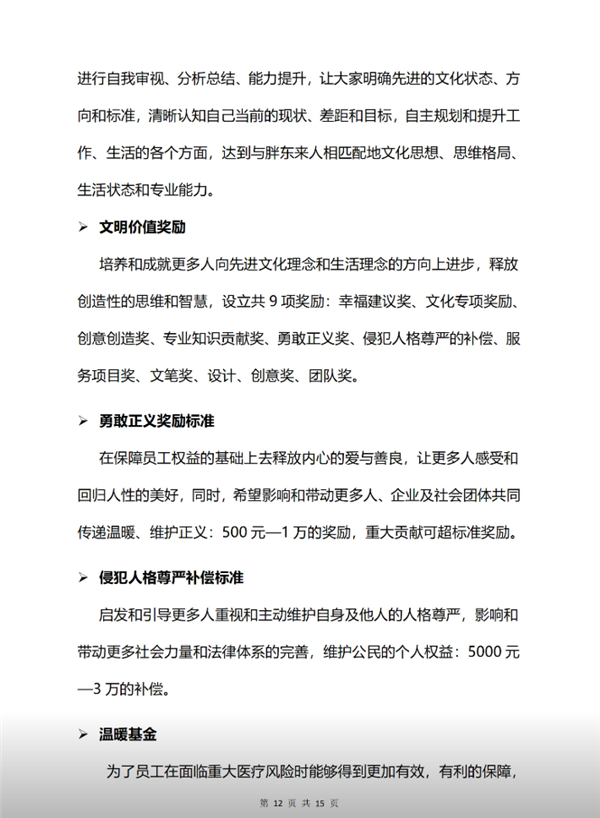
据了解,胖东来还在说明中公布了胖东来的体质政策、商品品类管理运营管理、安全管理等信息。
胖东来提到,胖东来员工工资=工资项+奖励项;其中工资项包含基础工资、岗位工资、岗位补助,奖励项包含文化、价值奖励,绩效奖励及其他奖励。2025年1-2月胖东来员工月平均工资达到9886元。
资料显示,“宋清辉”系经济学家、清晖智库创始人,2015年曾荣获证券时报社“最具影响力财经观察员奖”,还担任中国质量万里行社会质量监督员、中国50人独立经济学家论坛首位副主席等职务。

















文章来自互联网,不代表电脑知识网立场。发布者:,转载请注明出处:https://www.pcxun.com/n/422210.html
