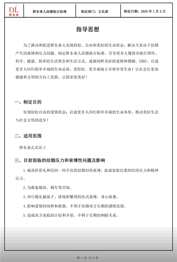
电脑知识网1月3日消息,胖东来官方账号今日发布了《胖东来人结婚执行标准》,其中详细介绍了胖东来人结婚标准:
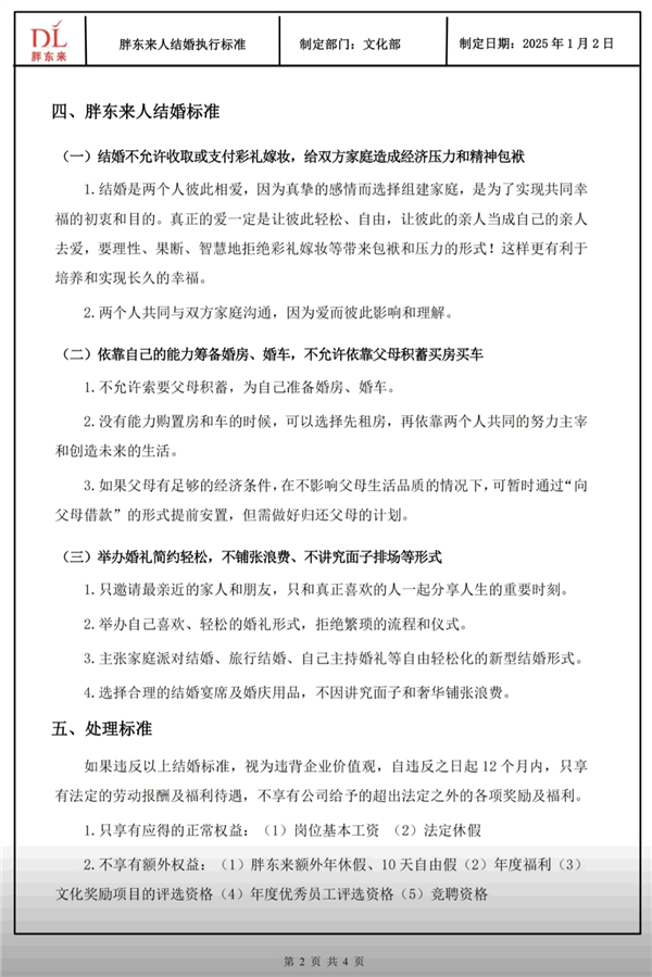
一、结婚不允许收取或支付彩礼嫁妆,给双方家庭造成经济压力和精神包袱。
结婚是两个人彼此相爱,因为真挚的感情而选择组建家庭,是为了实现共同幸福的初衷和目的。真正的爱一定是让彼此轻松、自由,让彼此的亲人当成自己的亲人去爱,要理性、果断、智慧地拒绝彩礼嫁妆等带来包袱和压力的形式!这样更有利于培养和实现长久的幸福。
两个人共同与双方家庭沟通,因为爱而彼此影响和理解。
二、依靠自己的能力筹备婚房、婚车,不允许依靠父母积蓄买房买车。
1:不允许索要父母积蓄,为自己准备婚房、婚车。
2:没有能力购置房和车的时候,可以选择先租房,再依靠两个人共同的努力主宰和创造未来的生活。
3:如果父母有足够的经济条件,在不影响父母生活品质的情况下,可暂时通过“向父母借款”的形式提前安置,但需做好归还父母的计划。
三、举办婚礼简约轻松,不铺张浪费、不讲究面子排场等形式。
1:只邀请最亲近的家人和朋友,只和真正喜欢的人一起分享人生的重要时刻。
2:举办自己喜欢、轻松的婚礼形式,拒绝繁琐的流程和仪式。
3:主张家庭派对结婚、旅行结婚、自己主持婚礼等自由轻松化的新型结婚形式。
4:选择合理的结婚宴席及婚庆用品,不因讲究面子和奢华铺张浪费。

同时,胖东来强调,如果违反以上结婚标准,视为违背企业价值观,自违反之日起12个月内,只享有法定的劳动报酬及福利待遇,不享有公司给予的超出法定之外的各项奖励及福利。
1、只享有应得的正常权益:(1)岗位基本工资(2)法定休假
2、不享有额外权益:(1)胖东来额外年休假、10天自由假(2)年度福利(3)文化奖励项目的评选资格(4)年度优秀员工评选资格(5)竞聘资格
胖东来表示,制定《胖东来人结婚执行标准》的目的,是实现轻松自由的爱情状态;启迪更多人回归简单幸福的生命本质,推动美好生活与社会文明的进步。该标准适用胖东来正式员工。




文章来自互联网,不代表电脑知识网立场。发布者:空格回车,转载请注明出处:https://www.pcxun.com/n/312882.html
