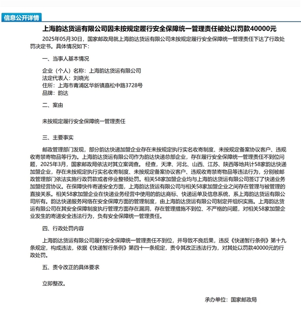
6月16日消息,据媒体报道,国家邮政局网站显示,近日韵达快递关联公司上海韵达货运有限公司,因未按规定履行安全保障统一管理责任,被国家邮政局罚款4万元。
据了解,邮政管理部门发现,部分韵达快递加盟企业存在未按规定执行实名收寄制度、未按规定备案协议客户、违规收寄禁寄物品等行为。

2025年3月,国家邮政局依法对上海韵达货运有限公司立案调查,经查,天津、河北、山西、江苏、陕西等地共计58家韵达快递加盟企业,存在未按规定执行实名收寄制度、未按规定备案协议客户、违规收寄禁寄物品等违法行为,分别被邮政管理部门依法实施行政罚款或者停业整顿处罚。
上海韵达货运有限公司在其安全保障制度执行管理方面存在漏洞,存在管理措施不到位、不严格的问题,对相关58家加盟企业发生的寄递安全违法行为,负有安全保障统一管理责任。
最终上海韵达公司被处以罚款4万元,责令其改正违法行为。

文章来自互联网,不代表电脑知识网立场。发布者:,转载请注明出处:https://www.pcxun.com/n/748371.html
