这两天车圈最大的事,除了上海车展,应该就是昨天的工信部会议了。
前阵子脖子哥刚发过文章,就在说车企的夸大宣传这事,没想到过了这么点时间就真的出政策了。
17号早上,一份工信部闭门会的会议纪要开始在各个微信群流传,然后中国汽车工程学会理事长张进华,也发了篇解读文章,行业内部、各大媒体等多方也确认了确有其事。
我在工信部官网上查了一下,也能看到关于这次会议的报道,会议内容实际就是关于二月份发布的,智能网联汽车相关管理通知的一个新拓展,但这次最重要的规定就一句话:
车企以后不准再夸大智驾的宣传了!你们全都收收味儿!

紧接着,公安部道路交通安全研究中心也发了文章,说车企通过广告或宣传材料虚构、夸大辅助驾驶功能,误导消费者购买,监管部门可处以广告费用5-10倍罚款,情节严重的吊销营业执照。
若虚假宣传造成等严重后果(如致人伤亡),可对责任人处2年以下有期徒刑或拘役,并处罚金。
好好好,这波我是真支持,双手双脚都要支持,真是好事儿。
不光咱们,微博上各种网友,自媒体看见这新闻也是好评如潮,“ 早该管管了 ”。

至于为啥大家都觉得这个规定好,其实咱们也聊过很多次了。要是用一句话来概括,那就是:天下苦营销久矣。
自打城市NOA、端到端、视觉识别、激光雷达这些智驾相关技术爆发以来,车企们在这块的宣传都跟军备竞赛一样,一会儿扎堆高阶智驾,一会儿又都搞全民智驾,技术平权。
该说不说,这些技术本身出发点都是好的,但车企宣传出来的效果,其实却不等于实际表现。
比如有些明明只有高速NOA,也说自己是高阶智驾;有的高配车型的智驾跟低配不一样,但宣传的时候统一宣传最好的;
有的你这L2辅助驾驶就大大方方认了呗,非要特立独行说自己是L2.5,甚至还有L2.99999这种迷惑行为。
还有的动不动就谈多少多少公里可以零接管,不碰方向盘,甚至还有全程零接管,说自己只管睡觉这种话。

不少信以为真的群众,也不拿安全当回事,从安全带插销到方向盘贴片都给自己整上,也学高管们说的一样开智驾睡觉。
虽然这些现象咱都很不提倡,但毕竟高管们都这么搞了,还要说自己没有误导消费者,结果出事却赖车主不珍爱生命,那我觉得属实有点过分了。
结果最后就导致,人民群众的生命安全出了问题,车企自己也要因为智驾相关的事故被骂,大家对新技术的争议也越来越多。
有的高速上专门对智驾做了标语

而这次会议,不仅要把上面这些鸡贼的宣传问题一网打尽了,还对车企们做了更高的要求:
企业须恪守宣传合规底线,严禁使用“自动驾驶”“自主驾驶”“智驾”“智能驾驶”“高阶智能驾驶”以及“脱手”“脱眼”等误导性表述,建议所有市场推广资料须统一采用“(组合)辅助驾驶”标准术语。
翻译一下就是,自动驾驶、智能驾驶这种词以后不许再说,按照早在2021年就发布的汽车驾驶自动化国标规定:
只有3级及以上才带有自动驾驶这个词,目前2级驾驶自动化的正规名称,都叫做组合驾驶辅助。(为方便理解,后文以口语提到的智驾均指L2组合驾驶辅助)

张进华的文章中继续解释道,组合驾驶辅助产品仍处于技术完善阶段,各项能力尚未完全成熟,功能应用从可用到好用仍有距离。
也就是说,现在各位都是L2组合驾驶辅助,就这还没完全成熟,所以先别蹭L3了。

而在智驾等级上,这次建议所有车企严格遵循国际自动化驾驶等级(SAE J3016)分类标准,也就是只有L0-5这6个等级,中间不存在L2.5,L2.999这些擦边行为。
根据张进华的解释,L3级是智驾技术与法规的分水岭,用户可以在特定场景下完全脱离驾驶任务。那也就意味着,L3级的车如果脱手出事,那车企要负责,但L2出事就得自己负责。
实际上,这也是为啥这帮车企敢擦到L2.999都不说自己是L3的原因之一。

除了上面这些在宣传上的硬性规定,这次会议还围绕智驾安全性做了不少限制。
比如像“代客泊车”“一键召唤”“远程遥控”这些没法保证驾驶员在场,以及运行过程中安全的功能,也不让再申报了;
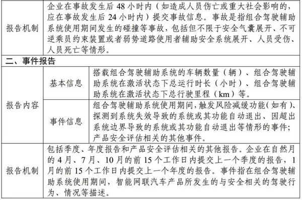
还要新能源车企每个季度及年度都要提交事故报告,看看你家智驾到底怎么个事,要是造成事故,必须在48小时内上交报告,重大事故必须24小时上交,别想着发个公告就混过去。

另外,对于频繁实施远程OTA升级的企业,工信部也会重点审查;要是因为安全缺陷的紧急OTA,则必须按《缺陷汽车产品召回管理条例》执行,相关升级行为也要市场监管总局审批后才能推送给用户。
这招就是直接断了那些有问题就捂着,完事OTA解决的路线。
以后出事该召回召回,要OTA也被批准了才行,会议特别警示企业必须预留充足验证周期,“ 明确充分验证,不能拿用户去做测试!”

说句实话,这两年虽然行业整体的智驾水平确实有了很大进步,从高速到城区,覆盖路段越来越多,能力越来越强,销量也是嘎嘎涨。
高工智能汽车研究院监测数据显示,2024年,国内前装标配L2级辅助驾驶(不含NOA)的乘用车占比超过41.04%,交付量超过860万辆,同比增长25.33%;而在高阶智驾(NOA)这部分,前装标配交付197.47万辆,同比增长162.31%,其中新能源占比超过90%。
尽管搭载了这些辅助驾驶技术可能比大部分新手开得都好,但归根到底,这还是没法彻底取代人。

拿车企来说,他们宣传的所谓零接管,实际也不是不用管,而经常是遇到紧急情况直接退出,还得靠人来处理当前遇到的问题。
但这要是碰上驾驶经验不足的司机,在慌乱中反而更有可能出错,造成事故。
一旦发生这种问题,车企本身又不承担法律责任,因为系统已经退出了,那就完全算是车主操控有问题。除非民意沸腾,众人声讨之下才愿意承担一部分社会责任。
虽然像这种事故的发生,往往都是多方面原因造成的,但车企本身很难把自个宣传上的事儿摘出去。

中国汽车工业协会常务副会长付炳锋今天也说,“ 宣传表达是连接产品与用户认知的关键一环,必须以真实、清晰、负责任为基本原则。 ”
对于企业,他建议应该“在交付、使用、维护等各环节建立系统化的用户教育机制”;
还要 “ 用多种形式,向用户清晰传达系统的基本能力与适用范围、使用过程中的驾驶员职责、操作规范与接管要求、应急处置方法及系统局限性等内容。 ”

今年作为智驾的一个分水岭,行业发展可以说是突飞猛进,很多入门级的车型也都开始搭载了智驾,会有大量消费者第一次接触智驾。
所以工信部这次出这个规范宣传的通知,可以说相当及时了,无论是对公民生命安全,还是行业健康发展都是好事。
比起在L3上擦边,疯魔宣传自己智驾多好,车企先要学会把车主当人,而不是当成掏了钱还要贡献测试数据的白给耗材。比起事后捂嘴,还不如事先端正态度,告诉用户自家的车真实水平到底什么样,能不能为发布会上说过的话负责。
希望行业内外这些大声喊口号的人真能遵照规定,少点套路多点真诚。借付炳锋的话说,“技术普及+认知普及”咱都得实现,才能夯实驾驶安全的第一道防线。
文章来自互联网,不代表电脑知识网立场。发布者:,转载请注明出处:https://www.pcxun.com/n/432900.html
