
插混的“高壁垒”与增程的“低门槛”
新势力车企为何更倾向于选择增程式技术?答案在于技术门槛。增程技术有成熟方案、研发成本低,且易于与车型开发匹配。而插混技术开发难度更高,且要具备发动机设计研发、生产制造以及整车调试匹配的能力,成本更高昂。目前市场上几乎没有对外销售的插混技术方案,新势力若要自主研发,必然面临极高的技术壁垒。此外,根据《汽车产业投资管理规定》,生产插电式混合动力汽车需具备燃油汽车生产资质,而新势力车企通常仅持有新能源生产资质。这意味着,即便部分车企有意采用插混技术,也受限于技术与生产资质问题无法实现。因此,新势力不是不想用插混,是做不出插混,也做不了插混。

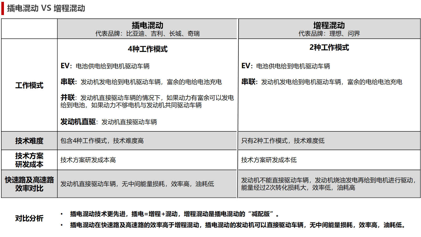
插混=增程+混动,技术更先进
从技术架构来看,插电混动包含纯电、直驱、串联、并联四种运行模式,而增程仅支持纯电和串联两种模式。插混技术不仅涵盖了增程式的功能,还融合了日系油电混动的直驱和并联模式,可以做到效率更高、动力更强。可以说插电混动=增程+混动,插混比增程更高效、更全面,增程更像是插混的简配版。增程凑合能用,插混高效好用,插混在高快速路优势明显
插电混动在市区道路行驶时可以使用增程模式,也就是纯电+串联,效率更高;而在高快速路上,可切换为发动机直驱模式,能量损耗最多达5%,油耗显著低于增程式。增程式车型仅能使用纯电+串联模式,在高快路驾驶时,发动机不能直接驱动车辆,仍需通过增程器烧油发电,再把电给到电机进行驱动,能量经过两次转化,损耗高达20%,效率低,油耗高。同样的硬件配置下,插混动力更强,超车加速比增程更安全
在相同的硬件配置条件下,即相同发动机排量、电机功率配置下,增程式仅可依赖电机驱动,遇到超车等需要大动力输出的场景下,插混车型可启用并联模式,由发动机和电机共同驱动,动力储备显著占优。亏电状态下,插混动力性能无显著衰减,而增程式零百加速或延长至两倍,高速超车易因动力不足引发误判风险。

相比插混,增程仅有单一动力源,一旦三电系统出现故障,车辆将完全失去动力,无法行驶影响出行安全。而插混车型拥有发动机和电机双动力源,即便电机系统故障,发动机仍可直驱车辆,保障行车安全。插混的双动力冗余设计,可有效提升行车安全。
增程方案因仅有一个动力来源,为避免失速,同级别车型电池通常需要比插混配备更大容量的电池,这不仅增加了车重,还导致增程车油耗进一步增加。而插混车型凭借双动力源的优势,可根据产品特点合理设计电池容量,实现更低的油耗,更符合绿色、低碳、可持续的发展理念。
文章来自互联网,不代表电脑知识网立场。发布者:电脑知识网,转载请注明出处:https://www.pcxun.com/n/418455.html
