近日,中国电动汽车百人会论坛(2025)在京举办(以下简称“百人会”)。作为新能源汽车产业一年一度的行业盛会,此次百人会对于未来新能源汽车技术发展方向的讨论必不可少。其中,关于插电式和增程式混动技术路线的讨论成为一大热门议题。

事实上,插混与增程技术路线的行业争议并非首次,主机厂的阵营也比较清晰。造车新势力大部分采用增程式技术,而传统车企相较而言则应用插混技术较多。
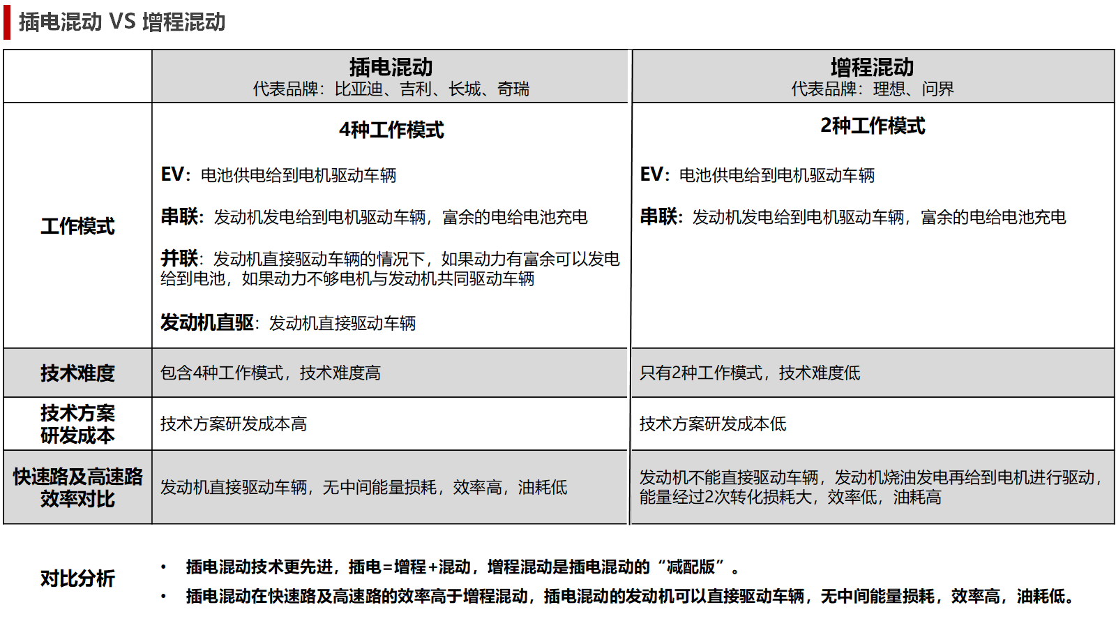
从实际应用场景来看,插混技术路线明显优于增程式技术路线。在运行模式上。插混有纯电、直驱、串联、并联四种模式,而增程仅包含纯电、串联两种模式。
灵活的模式选择,使插混技术在各种行驶条件下都能保持出色的性能表现。例如在市区道路,插混可以使用增程模式,也就是纯电+串联;而在高快速路工况下可以切换为直驱模式,仅有一次能量转化,最多只有5%左右的损耗,实现高效低油耗;当需要超车等大动力需求时,插混技术还可切换成并联模式,发动机和电机共同出力,形成双动力冗余,有效提升行车安全。
相较之下,增程式混动仅支持两种模式切换,尤其在高快速路驾驶时,发动机不能直接驱动车辆,而是增程器烧油发电,能量需要经过2次转化,损耗最多高达20%,让车辆油耗大幅度提升。
由此可见,插混对各种工况的适应性更好,降低油耗的能力也明显更强。那么为何新势力品牌不选择采用插混技术路线?

此前,中国科学院院士、中国电动汽车百人会副理事长欧阳明高针对这一问题表示,插混技术需要专用的混合动力发动机,采用可变行程,废气增压等一系列新的技术,结构更复杂,需要比较强的造车经验和技术积累,在技术门槛上比增程技术要高,所以一般造车新势力不会选择插混。
此外,根据《汽车产业投资管理规定》,虽然插混汽车属于新能源汽车,但相关生产需有燃油汽车生产资质,而新势力仅有新能源生产资质,不能生产插混车型。因此,新势力不是不想用插混,是做不出插混,也做不了插混。
反观当下插混技术市场,以比亚迪第五代DM为代表的插混技术路线正凭借革命性的技术突破打出“电比油低”的新王牌,推动新能源车市场渗透率不断攀升,实现良好的燃油替代效应。据欧阳明高预测,2025年插混技路线在新能源汽车市场占比预计将升至40%左右,而增程技术路线占比预计维持在10%左右。
文章来自互联网,不代表电脑知识网立场。发布者:电脑知识网,转载请注明出处:https://www.pcxun.com/n/415200.html
