科技号1月3日消息,昨日晚间到今天,一条“华为停止与懂车帝合作”的消息登上各大平台热搜。
据称,2024年1月起,华为鸿蒙智行旗下问界、智界停止与汽车之家、懂车帝、易车的合作,旗下门店均未开通三车平台会员,在上述三车平台去搜索问界、智界车型,其门店留资渠道已全部下架。


而据新浪科技最新报道,华为方面就此事进行了回应,称“由于鸿蒙智行与部分平台会员门店业务原合作协议到期,在新的商务洽谈达成一致前暂缓会员门店业务合作,其他合作业务仍正常进行。”

从回应看,此前的终止合作消息传闻并非板上钉钉,很有可能是双方还在进行谈判,不过分歧确实存在。
不说汽车之家和易车,单是和懂车帝的纷争从去年底就开始,最典型的就是懂车帝冬测中,问界M7纯电续航里程垫底,余承东在朋友圈怒怼其“坑人的测试”,后懂车帝主持人下场,继续硬刚,最终不欢而散。
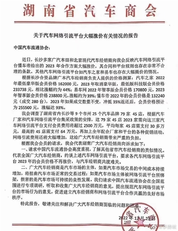
值得一提的是,类似厂家和媒体平台的斗争并非首次,2022年底,湖南省汽车商会发布了“关于汽车网络引流平台大幅涨价有关情况的报告”,引起关注与热议。
在该报告中,湖南省汽车商会向中国汽车流通协会报告了汽车网络引流平台在2023年对汽车经销商收取会员费大涨价一事。
其中,汽车之家的经销商会员年度费用最低23.37万元,涨幅44%;易车网会员价格23.88万元,涨幅约39%;懂车帝更为夸张,会员价格预计为25.55万元,涨幅93%;
湖南省汽车商会提出诉求,请求中国汽车流通协会约谈平台,要求其不再涨价;请求流通协会规范汽车网络引流平台发展,共建良好市场秩序。

文章来自互联网,不代表电脑知识网立场。发布者:电脑知识网,转载请注明出处:https://www.pcxun.com/n/29339.html
