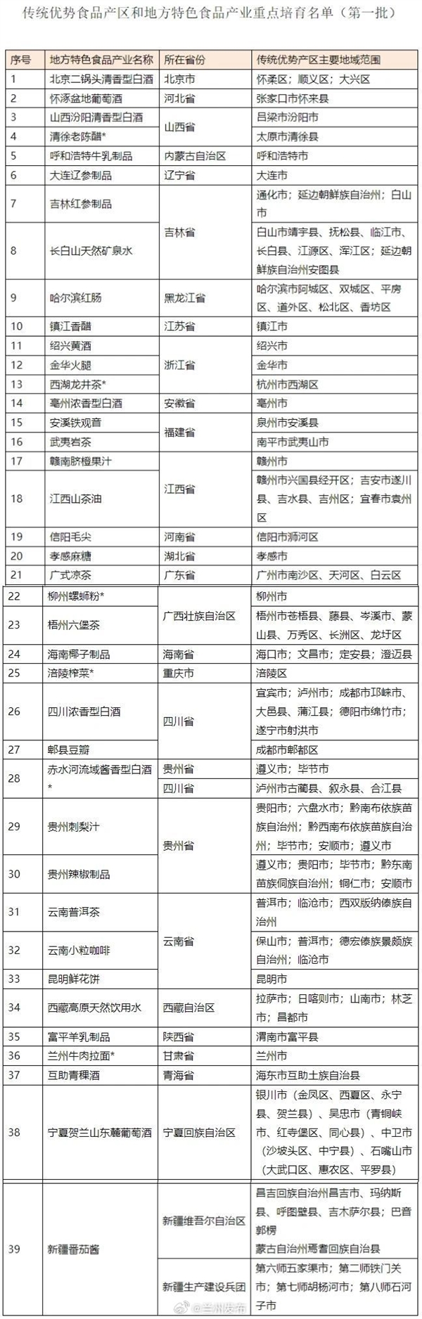
电脑知识网6月4日消息,据媒体报道,工业和信息化部发布首批国家级传统优势食品产区和地方特色食品产业重点培育名单,云南小粒咖啡、西湖龙井茶等39个代表性项目入选。

首批重点培育对象覆盖全国28个省(区、市),涉及乳制品、饮料、酒类、精制茶等食品工业主要领域。
该名单旨在指导地方深挖特色食品资源禀赋,明确发展优先级,助力构建“百亿龙头、千亿集群、万亿产业”的特色食品发展格局。

数据显示,目前,我国特色食品产区达450余个,产业规模超2.5万亿元,我国已成为全球食品工业第一大国,行业规模约9.8万亿元。
下一步,工业和信息化部将持续推进此项培育工作,指导各地因地制宜强化特色产业优势,营造“百花齐放”的产业生态,推动食品产业高质量发展。

文章来自互联网,不代表电脑知识网立场。发布者:,转载请注明出处:https://www.pcxun.com/n/694574.html
