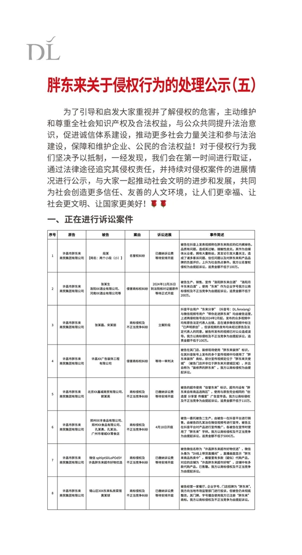
电脑知识网4月5日消息,今晚,胖东来商贸集团有限公司发布《胖东来关于侵权行为的处理公示(五)》。
公示显示,此前受到网络关注的“红内裤”事件有了新进展,胖东来将起诉博主“两个小段”,追责不低于100万元。
目前,胖东来已缴纳诉讼费,等待安排开庭。
据了解,今年2月,抖音网红“两个小段”发布视频,称其在胖东来生活广场四楼服装区购买的红色内裤出现掉色,并且使用后出现过敏。
在进行投诉后,她表示胖东来工作人员的处理方式让人生气,感到不被尊重。
胖东来回应称,公司已组建专项调查小组针对事件详情进行严格的调查落实,待调查清楚后,会将事件结果第一时间通过官方平台进行公示。
2月6日,胖东来再发文,承认在管理中存在问题并向顾客致歉,同时表示会在调查结果出来后第一时间进行公示。
此事在网络引起关注后,有不少网友力挺胖东来,认为发布视频的博主本身就是为了博取流量获得曝光,翻看其视频,“过敏”一词在她身上则相当常见。
2月14日,胖东来发布《关于“红色内裤掉色、过敏以及部门处理过程”的调查报告》,报告多达53页,详细记录了事件起因、经过、处理方案、整改方案以及商品检测方案等。
调查报告称综合三家检测机构检测结果可以认定,胖东来服装部销售的中山市民伟制衣有限公司旗下“富妮来品牌”女士基础舒适内裤为合格商品。
不过依据《胖东来客诉处理标准》,胖东来给予顾客发放500元投诉奖,跟踪顾客健康恢复状况并承担相关医疗费用。
胖东来在调查报告中提到结合其发表的视频引起的社会关注及影响,涉嫌严重侵犯公司名誉权,对于任何侵害胖东来公司名誉、商誉等合法权益的行为,胖东来法务将坚决依法维权。
综合评估胖东来品牌价值及社会影响力对于严重侵权的行为,原则上追责金额不低于100万元。



文章来自互联网,不代表电脑知识网立场。发布者:,转载请注明出处:https://www.pcxun.com/n/419488.html
