科技号1月17日消息,龙芯中科、芯联芯持续了近3年的MIPS技术许可官司终于落下大幕,龙芯大获全胜!
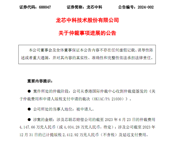
近日,龙芯中科发布公告称,从香港国际仲裁中心收到了仲裁庭签发的《关于仲裁费用和申请人版税支付申请的裁决(HKIAC/PA 21030)》。
本次仲裁庭裁决,芯联芯赔偿龙芯中科截至2023年6月23日的仲裁费用41476582.71元(或40342829.15元,待定),同时还有龙芯中科截至2023年12月31日的已计提版税2412.92万元(不含税)及延迟支付费用。
这次对仲裁费用及版税支付作出裁决,仲裁庭认定龙芯中科是本次仲裁总体上的胜诉方,基于此认定,支持龙芯中科向芯联芯提出的本次仲裁费用的索赔请求,并进一步裁决龙芯中科与芯联芯应就需赔偿的仲裁费用、版税及延迟费用之间的抵销达成一致。

2021年2月,Prestige Century Investments Limited、CIP United Company Limited(上海芯联芯智能科技有限公司)向香港国际仲裁中心提起了与龙芯中科之间有关MIPS技术许可合同纠纷的仲裁。
芯联芯提出了7项仲裁主张,认为龙芯中科违反与MIPS公司签署的技术许可合同,存在:
1、使用了技术许可协议授权范围外的MIPS技术;
2、产品对MIPS架构进行了未经授权的修改和变更;
3、在技术许可协议到期后继续使用授权技术;
4、未返还保密信息;
5、少报版税;
6、未经同意将技术再授权给其他方;
7、泄露保密信息。
2023年6月23日,龙芯中科收到《部分最终裁决书(HKIAC/PA 21030)》,对于芯联芯提出的7项仲裁主张,6项予以驳回,1项裁定为尚待解决事项。
而最新裁决的完整内容如下:
1、在仲裁庭2023年6月23日作出部分最终裁决之后的行为与仲裁费的确定无关。
2、龙芯中科有权获得总计人民币41,476,582.71元的仲裁费,只要龙芯中科在裁决后7日内向仲裁庭和芯联芯提供一份书面确认(可以是电子形式),说明上述金额仅包括截至2023年6月23日发生的仲裁费。
3、如无该等确认,龙芯中科有权获得总计人民币40,342,829.15元的仲裁费。
4、裁决仲裁费(如在下文所述的抵销后有应付的)的年利率为8.79%,自下文所述的抵销的效力确定(通过协议或无法达成一致时,仲裁庭决定)后15天开始计算。
5、在应付给龙芯中科的仲裁费金额与龙芯中科提存在香港国际仲裁中心的版税金额以及因延期支付版税而应付的延迟费用之间应进行抵销。
6、龙芯中科与芯联芯应当尽力就该抵销的效力达成一致。如果在2024年1月8日之前未能达成一致,应当通知仲裁庭,并说明各自认为仲裁庭为了解决争议应当作出的程序性命令。
7、龙芯中科没有责任就版税的增值税向芯联芯或其中任何一方支付任何款项。
8、龙芯中科没有责任就其应承担的延迟费用支付任何款项。
9、裁决不涉及任何一方就2023年6月23日之后发生的任何仲裁主张的仲裁费,包括芯联芯申请的仲裁费。
10、如未能就2023年6月23日之后的仲裁费达成一致,龙芯中科与芯联芯均被允许申请认为适当的该等命令。

龙芯中科表示,公司战略目标是打造独立于Wintel和AA生态的自主生态体系,主要的核心技术均为自主研发。
龙芯中科在研发初期选择MIPS指令系统,主要因为它相对具有较高的开放程度,而且在MIPS指令系统授权后,龙芯中科研制的所有CPU IP核均为全自主研发。
龙芯中科已于2020年发布龙芯自主指令系统LoongArch,其中不包含MIPS指令系统的内容,也无需取得MIPS公司任何授权许可。
龙芯中科已逐步停止MIPS指令系统相关产品销售,2020年后所有新研发的CPU产品均基于自主指令系统LoongArch。
配套芯片及解决方案等业务,均与指令系统无关。

文章来自互联网,不代表电脑知识网立场。发布者:六月天穿棉袄,转载请注明出处:https://www.pcxun.com/n/41933.html
