科技号9月30日消息,据“深圳通”公众号,今天(9月30日)10:30至10月8日10:00,手机深圳通互联互通卡开启限时0元免费开通活动。
参与品牌包括华为、苹果、vivo、OPPO、魅族、荣耀、三星等手机。
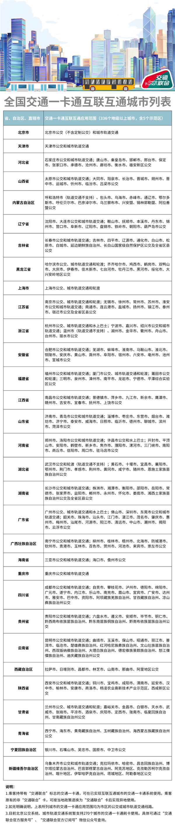
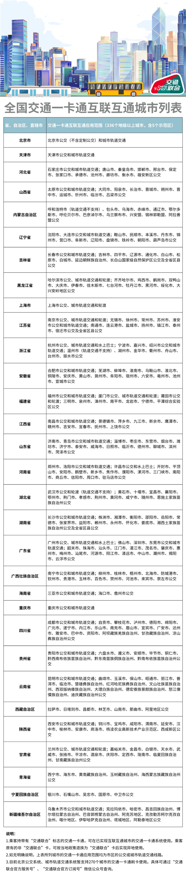
通过深圳通App或手机钱包,点击手机互通卡根据指引进行开通即可,支持全国336个互联互通城市使用。

具体优惠如下:
公交:单次刷卡票价3元以下(含3元)的8折优惠,3元以上6元以下(含6元)的部分7.5折优惠,6元以上的部分6.5折优惠。
地铁/有轨电车/坪山云巴:9.5折优惠。
换乘:在刷卡后90分钟内,在不同的公交线路间换乘、在公交线路与地铁间换乘,在刷卡优惠的基础上,给予0.4元/人次的换乘优惠。
在市外享受当地有关优惠政策,具体优惠方式、优惠额度及适用范围,以当地政策为准。
据介绍,开通手机深圳通互联互通卡后,无需联网、无需解锁、无需连接APP、无需关闭正在进行的游戏、电影、通话等,手机刷闸机即可通行。

文章来自互联网,不代表电脑知识网立场。发布者:芩蕾,转载请注明出处:https://www.pcxun.com/n/187744.html
